Bilingual
Volume 40, Issue 3 (2025)                   GeoRes 2025, 40(3): 231-242 | Back to browse issues page
Article Type:
Original Research |
Subject:

Print XML Persian Abstract PDF HTML


History

How to cite this article
Khoshtarash Langeroudi N, Tabibian M, Bigdeli Rad V. Integrated Model of Sustainable Development and Urban Resilience in the Physical Development of Rudsar City. GeoRes 2025; 40 (3) :231-242
URL: http://georesearch.ir/article-1-1832-en.html
Download citation:
BibTeX | RIS | EndNote | Medlars | ProCite | Reference Manager | RefWorks
Send citation to:

Rights and permissions
1- Department of Urban Planning, Qazvin Campus (Qa.C.), Islamic Azad University, Qazvin, Iran
2- Department of Urban Planning, Fine Arts Campus, University of Tehran, Iran
* Corresponding Author Address: Department of Urban Planning, Fine Arts Campus, University of Tehran, Enghlab Street, Iran. Postal Code: 1417743831 (tabibian@ut.ac.ir)
Full-Text (HTML)   (93 Views)
Background
The absence of integrated planning and the prevalence of unsustainable development have led to uncontrolled urban expansion, environmental degradation, social inequality, and increased vulnerability of cities to natural and economic crises. In the city of Rudsar, these issues have resulted in the destruction of natural resources, rising pollution, and a decline in the quality of life, thereby underscoring the necessity of integrating sustainable development and urban resilience approaches.
Previous Studies
Previous studies have primarily addressed the concepts of sustainable development or urban resilience separately, and comprehensive research examining both within an integrated model remains scarce. Mustakim et al. (2024) have conceptualized sustainable development as a holistic process encompassing economic, social, and environmental dimensions, whereas the Bruntland Report (Abdulbaqi & Mhaibes, 2024) emphasizes meeting the needs of future generations. Regarding resilience, Ayed et al. (2019) have traced its evolution from biological sciences to urban planning, while Ding and Hu (2024) define it as the capacity to survive and adapt under stress. Shamaei et al. (2019) have examined the physical-environmental dimension of resilience, and Sarooshan et al. (2022) have investigated its economic aspect. In domestic studies, Rezaei et al. (2021) and Alizadeh et al. (2020) have highlighted the necessity of an integrated approach to land management and local sustainable development. Overall, there is a noticeable gap in theoretical frameworks that integrate sustainable development and urban resilience.
Aim(s)
The present study was conducted with the aim of conceptualizing and evaluating an integrated model of sustainable development and urban resilience in the physical development of Rudsar city.
Research Type
This research was conducted using a sequential-exploratory mixed-methods approach, comprising both qualitative and quantitative phases.
Research Society, Place and Time
This study was conducted between 2024 and 2025 in the city of Rudsar, Gilan Province. The qualitative phase targeted a population of 17 executive and academic experts with at least 10 years of experience and a master’s degree in urban planning, environmental engineering, or sustainable development. In the quantitative phase, the population consisted of 1,200 urban development professionals and stakeholders, including municipal staff, city council members, consultants, contractors, and civil society activists in Rudsar.
Sampling Method and Number
In the qualitative phase, purposive sampling using both criterion-based and snowball techniques was employed, resulting in the selection of 17 executive and academic experts. In the quantitative phase, a multi-stage cluster sampling method was applied across the neighborhoods of Rudsar. Based on Cochran’s formula with a 95% confidence level and a 5% margin of error, the sample size was determined to be 383, of which 345 valid questionnaires were ultimately collected and analyzed.
Used Devices & Materials
In the qualitative phase, data were collected through in-depth semi-structured interviews lasting 45 to 90 minutes, which were analyzed using Maxqda 2020 software. In the quantitative phase, a researcher-made questionnaire comprising 65 items across five sections of demographic information, sustainable development, urban resilience, physical development, and the integrated model was employed, using a five-point Likert scale. The questionnaire’s validity was confirmed through face, content, and construct validity assessments, and its reliability was measured with a Cronbach’s alpha of 0.89. Data analysis was conducted using SPSS for descriptive statistics, SmartPLS 4 for structural equation modeling, and Maxqda 2020 for qualitative analysis.

Findings
The integrated conceptual model of sustainable development and urban resilience for Rudsar city was designed based on grounded theory. The model comprises a central phenomenon, four groups of conditions (causal, contextual, and intervening), two strategies, and two outcomes. The central phenomenon focuses on integrating the principles of sustainable development and resilience to enhance the quality of physical development and reduce the city’s vulnerability. In total, 11 main categories and 46 subcategories were identified (Table 1).

Table 1) Open, axial, and selective coding



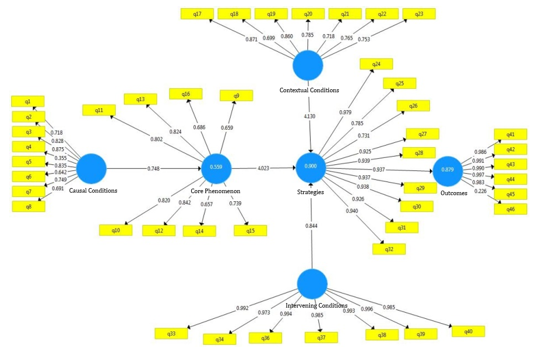
Open, axial, and selective coding identified key constructs such as “existence of supportive policies,” “sustainable urban infrastructures,” “climate change,” “formulation of integrated policies,” and “strengthening local community participation” (Table 1). The research questionnaire was developed based on these categories and validated in three stages (face, content, and construct validity). Confirmatory factor analysis (CFA) and structural equation modeling using SmartPLS4 confirmed high validity and reliability, with all factor loadings above 0.5 and a Cronbach’s alpha of 0.94 (Figure 2).


Figure 2) Factor loading model for evaluating the integrated model of sustainable development and urban resilience in the physical development of Rudsar city

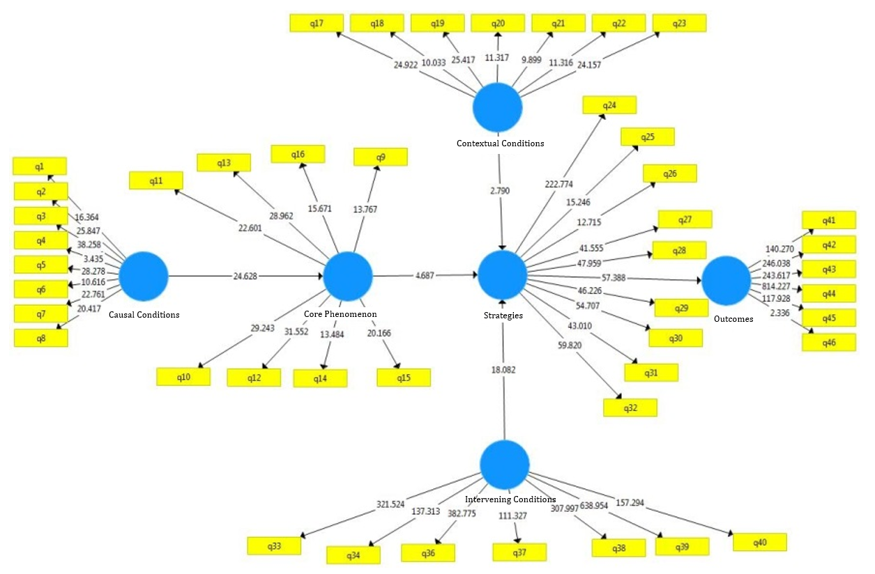
Composite reliability (CR) and average variance extracted (AVE) values also exceeded standard thresholds (Table 2). Evaluation of R² and Q² indices indicated strong predictive power, with the outcome variable showing the highest R²=0.823 (Table 3). Structural path analysis revealed all relationships between variables were significant; strategies had the strongest positive effect on outcomes (t=57.388), and causal conditions played the greatest role in explaining the central phenomenon (Table 4, Figure 3).

Table 2) Convergent validity, composite reliability, and Cronbach’s Alpha of the research indicators


Table 3) Q² and R² results


Table 4) T-statistics of independent and dependent variables



Figure 3) Final model showing significant reslationships between constructs (T-Statistics)

Overall, the results demonstrated that the proposed integrated model possesses theoretical coherence, validity, and high predictive power, providing an effective framework for planning sustainable and resilient physical development in Rudsar city.
Main Comparisons to Similar Studies
The findings of this study were consistent with previous research and reinforced the validity of the integrated model. The strong relationship between causal conditions and the central phenomenon aligns with Zhao et al. (2024), who have emphasized the simultaneous influence of economic, social, infrastructural, and managerial factors on urban resilience. Similarly, the results correspond with Datola (2023) and Tabibian & Movahed (2016), indicating that integrating sustainability and resilience principles is essential for achieving sustainable urban development. The observed effects of contextual and intervening conditions on strategies were consistent with Alizadeh et al. (2020) and Azadeh et al. (2019), confirming the importance of infrastructure and local governance. Moreover, the results align with Javaheri Taghdas et al. (2019) and Badri et al. (2020), who have highlighted the relationship between urban form, development patterns, and sustainable physical outcomes. Overall, this study confirms and strengthens the connections of prior theoretical frameworks within an empirical model.
Suggestions
To enhance the generalizability of the findings, it is recommended to conduct similar studies in other cities with different geographical and socio-economic characteristics to validate the external applicability of the model. Finally, creating a platform for public participation in urban development decision-making—through public meetings and the use of modern communication technologies—is essential to ensure the social legitimacy of the proposed strategies.

Conclusion
The causal conditions play a decisive role in shaping the core phenomenon, which in turn directly influences the strategies adopted. The contextual and intervening conditions act as facilitating and regulating factors that guide the strategies, and ultimately, the implemented strategies lead to desirable outcomes.

Acknowledgments: The authors sincerely appreciate the cooperation of experienced urban planners and city managers who supported this study.
Ethical Permission: Not applicable.
Conflict of Interest: This article is derived from a dissertation entitled “Elucidating a Conceptual Model Integrating Sustainable Development and Resilience and Its Application in the Spatial Development of Rudsar City”, under the supervision of Dr. Manouchehr Tabibian and with consultation from Dr. Vahid Bigdeli Rad.
Author Contributions: Khoshtarash Langeroudi N (first author), Principle Researcher (60%); Tabibian M (second author), Introduction Writer/Methodologist (35%); Bigdeli Rad V (third author), Statistical Analyst (5%)
Funding: This article is based on the first author’s doctoral dissertation entitled “Evaluation of an Integrated Model of Sustainable Development and Urban Resilience in the Spatial Development of Rudsar City”. Research costs were funded by the first author
Keywords:

References
1. Abdulbaqi HR, Mhaibes HA (2024). Sustainable development in organization: A literature review. International Journal of Social Science Humanity & Management Research. 3(11). [Link] [DOI:10.58806/ijsshmr.2024.v3i11n04]
2. Aharkov O, Prisniakova L, Harets N, Varakuta M, Tarasevych I (2024). Socio-psychological factors affecting sustainable development. E3S Web of Conferences. 587:05008. [Link] [DOI:10.1051/e3sconf/202458705008]
3. Aleshina AY, Kotlobovsky IB (2024). Development of sustainable insurance in Russia. Lomonosov Economics Journal. 59(4). [Russian] [Link] [DOI:10.55959/MSU0130-0105-6-59-4-2]
4. Alizadeh Z, Pour Ramadan E, Mollaei Hashtjin N (2020). Explaining the role of local management in physical-spatial transformations of rural areas in Rudsar county. Geographical Studies of Mountainous Areas. 1(3):81-95. [Persian] [Link]
5. Al-Shahrani F, Al-Ghamdi N, Aslam M (2024). Awareness of sustainable development goals and its relationship to sustainable behavior. Open Access Library Journal. 11(6):e11555. [Link] [DOI:10.4236/oalib.1111555]
6. Asgari J, Estelaji A (2021). The role of social capital in physical development of rural settlements: Case study of rural settlements in Garmsar county. New Perspectives in Human Geography. 13(3):756-769. [Persian] [Link]
7. Ayed N, Toner S, Priebe S (2019). Conceptualizing resilience in adult mental health literature: A systematic review and narrative synthesis. Journal of Psychology & Psychotherapy. 92:299-341. [Link] [DOI:10.1111/papt.12185]
8. Azadeh S, Zarbakhsh S, Parvizi R, Zali N (2019). An analysis of urban neighborhood quality with emphasis on sustainable city components: Case study of Housam neighborhood, Rudsar city. Geography. 17(61):186-200. [Persian] [Link]
9. Badri SA, Rezvani M, Khodadadi P (2020). Analysis of factors and processes affecting the formulation of spatial policy-making of physical development in Iran's rural areas. Physical Social Planning. 7(1):25-43. [Persian] [Link]
10. Brookfield H (1991). Environmental sustainability with development: What prospects for a Research agenda?. The Eureopean Journal of Development Research. 42-66. [Link] [DOI:10.1080/09578819108426540]
11. Campagnolo L, Carraro C, Eboli F, Farnia L, Parrado R, Pierfederici R (2018). The ex-ante evaluation of achieving sustainable development goals. Social Indicators Research, 136:73-116. [Link] [DOI:10.1007/s11205-017-1572-x]
12. Dadras H, Doostdar R, Hassan Rooh Z, Doostdar Feshtakeh M (2015). Assessment of urban planning indicators and their application in spatial sustainable development of Roudsar city. Proceedings of the 3rd National Conference on Tourism, Geography and Sustainable Environment. Hamedan: CIVILICA. [Persian] [Link]
13. Datola G (2023). Implementing urban resilience in urban planning: A comprehensive framework for urban resilience evaluation. Sustainable Cities and Society. 98:104821. [Link] [DOI:10.1016/j.scs.2023.104821]
14. Ding X, Hu Y (2024). Review on the impact of urban resilience on urban green total productivity. International Journal of Global Economics and Management. 3(2):297-303. [Link] [DOI:10.62051/ijgem.v3n2.33]
15. Ghasemi E, Jazini M, Sarlaki Z, Hajian AM, Moeinian B (2019). Urban resilience: A window towards achieving sustainable urban development. Proceedings of the 9th International Conference on Sustainable Development and Urban Development. Isfahan: Daneshpajoohan Pishroo Higher Education Institute. [Persian] [Link]
16. Ghasemzadeh E, Taefnia M, Farjami G, Mokhtarzadeh S (2020). Child-centered social resilience based on child-centered urban resilience and child-friendly natural and social environmental components. Proceedings of the 10th International Conference on Sustainable Development and Urban Development. Isfahan: Daneshpajoohan Pishroo Higher Education Institute. [Persian] [Link]
17. Javaheri Taghdas M, Nastaran M, Kharrat Zebardast E, Basirat M (2019). A study and analysis of physical-spatial development of Tehran metropolitan area between 1986 and 2016. Socio-Cultural Strategy. 8(31):35-65. [Persian] [Link]
18. Kochskämper E, Glass LM, Haupt W, Malekpour S, Grainger-Brown J (2025). Resilience and the sustainable development goals: A scrutiny of urban strategies in the 100 resilient cities initiative. Journal of Environmental Planning and Management. 68(7):1691-1717. [Link] [DOI:10.1080/09640568.2023.2297648]
19. Kong L, Mu X, Hu G, Zhang Z (2022). The application of resilience theory in urban development: A literature review. Environmental Science and Pollution Research. 29(33):49651-49671. [Link] [DOI:10.1007/s11356-022-20891-x]
20. Lv Y, Sarker MNI (2024). Integrative approaches to urban resilience: Evaluating the efficacy of resilience strategies in mitigating climate change vulnerabilities. Heliyon. 10(6):e28191. [Link] [DOI:10.1016/j.heliyon.2024.e28191]
21. Major DC, Juhola S (2021). Climate change adaptation in coastal cities: A guidebook for citizens, public officials and planners. Helsinki: Helsinki University Press. [Link] [DOI:10.2307/j.ctv1qp9hcs]
22. Mustafin R, Khusnutdinova EK (2024). Epigenetic mechanisms of the influence of physical activity on the development of atherosclerosis. Russian Journal of Genetics. 60(10):1295-1310. [Link] [DOI:10.1134/S1022795424700844]
23. Mustakim KR, Eo MY, Mustakim IG, Kim SM (2024). Sustainable development goals for cleft care. The Journal of Craniofacial Surgery. 36(3):e258-e264. [Link] [DOI:10.1097/SCS.0000000000010813]
24. Nazamfar H, Pashazadeh A (2018). Evaluation of urban tolerability in the face of natural hazards (case study: The city of Ardabil). Geographical Planning of Space Quarterly Journal. 8(27):101-116. [Persian] [Link]
25. Ndubuisi OG, Amaka C, Aku Ugah T, Agbakhamen CO, Ali SE, Nesiama O (2025). Exploring the interplay between sustainable urban development and climate resilience. International Journal of Innovative Food, Nutrition & Sustainable Agriculture. 13(3):36-49. [Link]
26. Paşa NH, Zengin E (2024). Restoration and resilience strategies for sustainable urban development. InterConf. 47(209):62-79. [Link] [DOI:10.51582/interconf.19-20.07.2024.006]
27. Population and Housing Census (2016). Map of rural districts of the country [Internet]. Tehran: Statistical Centre of Iran [cited 2025 Nov 10th]. Available from: https://amar.org.ir/country-divisions/ID/16060/%DA%AF%DB%8C%D9%84%D8%A7%D9%86-1390. [Persian] [Link]
28. Preedy P, Duncombe R, Gorely T (2022). Physical development in the early years: The impact of a daily movement programme on young children's physical development. International Journal of Primary, Elementary and Early Years Education. 50(3):289-303. [Link] [DOI:10.1080/03004279.2020.1849345]
29. Rezaei E, Salehi E, Lahijanian A, Ehsani A (2021). Evaluation and analysis of urban land use resilience: Case study of District 22 of Tehran. Geographical Territory. 18(71):23-44. [Persian] [Link]
30. Ribeiro PJG, Gonçalves LAPJ (2019). Urban resilience: A conceptual framework. Sustainable Cities and Society. 50:101625. [Link] [DOI:10.1016/j.scs.2019.101625]
31. Sarooshan G, Handiany A, Zivyarpardeh P, Tavakolan A (2022). Investigating the effect of urban governance on urban resilience (case study: Tehran). Applied Researches in Geographical Sciences. 22(67):413-437. [Persian] [Link] [DOI:10.52547/jgs.22.67.413]
32. Shamaei A, Sasanpour F, Ali Hosseini R (2019). The spatial analysis of resilience of old neighborhoods in central areas of Tabriz City. Geographical Urban Planning Research. 7(2):349-374. [Persian] [Link]
33. Shamaei A, Vahedinejad SH, Azarshab S, Ghasemi M (2022). Analysis of urban physical development process and presentation of its appropriate strategic model: Case study of Ahvaz city. Applied Researches in Geographical Sciences. 22(67):25-39. [Persian] [Link] [DOI:10.52547/jgs.22.67.25]
34. Shamsuddin S (2023). Urban in question: Recovering the concept of urban in urban resilience. Sustainability. 15(22):15907. [Link] [DOI:10.3390/su152215907]
35. Singh A (2024). Urban resilience and sustainability: A comprehensive review. Journal of Sustainable Solutions. 15(2):33-38. [Link] [DOI:10.36676/j.sust.sol.v1.i2.12]
36. Tabibian M, Movahed S (2016). Towards resilient and sustainable cities: A conceptual framework. Scientia Iranica. 23(5):2081-2093. [Link] [DOI:10.24200/sci.2016.2273]
37. Tarabardina MY (2024). Assessing the achievement of sustainable development in the Maghreb countries. Economics and Management. 30(9):1146-1157. [Link] [DOI:10.35854/1998-1627-2024-9-1146-1157]
38. Tasneem J, Gazioglu S (2024). Multidisciplinary approaches for sustainable urban development: Creating smarter, greener and more livable cities. In: A step towards sustainability. Faro: Sustainable Horizons. [Link]
39. Wang B, Chen T (2024). What do the sustainable development goals reveal, and are they sufficient for sustainable development?. PLoS One. 19(11). [Link] [DOI:10.1371/journal.pone.0310089]
40. Zeng X, Yu Y, Yang S, Lv Y, Sarker MNI (2022). Urban resilience for urban sustainability: Concepts, dimensions, and perspectives. Sustainability. 14(5):2481. [Link] [DOI:10.3390/su14052481]
41. Zhang S (2024). The interaction and balance between innovation and sustainable development. Advances in Economics Management and Political Sciences. 119(1):1-7. [Link] [DOI:10.54254/2754-1169/119/20242293]
42. Zhang X, Zhang J, Cao Z, Wang J, Dolah J, Mao X (2025). Aligning tourist demand with urban forest ecosystem services: Sustainable development strategies for enhancing urban tourism resilience in Kunming. Forests. 16(9):1501. [Link] [DOI:10.3390/f16091501]
43. Zhang Y, Song S, Li X, Raubal M (2024). Leveraging context-adjusted nighttime light data for socioeconomic explanations of global urban resilience. Sustainable Cities and Society. 114:105739. [Link] [DOI:10.1016/j.scs.2024.105739]
44. Zhao Z, Hu Z, Han X, Li Z (2024). Evaluation of urban resilience and its influencing factors: Case study of the Yichang-Jingzhou-Jingmen-Enshi urban agglomeration in China. Sustainability. 16(16):7090. [Link] [DOI:10.3390/su16167090]